各科室:
根据陕西省教育厅《关于组织申报 2025 年度陕西省教育厅科学研究计划项目的通知》文件要求,我院拟组织相关教师申报此类项目,现将有关事项通知如下:
一、资助重点
省教育厅科学研究计划项目以培养青年教师,稳定高校科技人才队伍,加快高校科研平台建设,提升陕西高校科技创新能力,服务地方经济建设为目标。采取自由探索+有组织科研的方式,重点支持:
1.瞄准科学前沿问题,对学科发展有推动作用的具有原始创新性的基础研究项目;围绕国家重大战略和我省经济建设发展,着力解决区域、行业关键核心技术问题和难题的应用研究项目。
2.围绕当代中国重大理论与现实问题,探索中国特色社会主义经济、政治、文化、教育等发展规律,推进理论创新,支撑科学决策,为经济社会发展服务的人文社会科学研究项目。
3.与科研院所、企业合作,着力解决企业技术难题和提升企业产品质量、生产工艺改进,能够促进高校科技成果转移转化的研究项目。
二、项目类型和申报方式
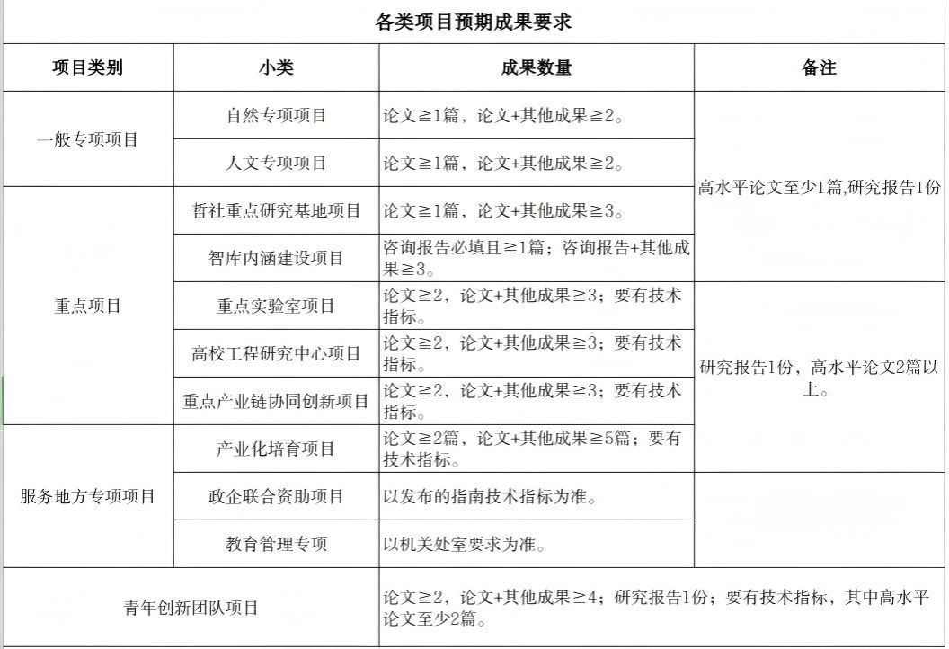
(一)项目类别2025 年度科学研究计划项目共分为五类:
1.一般专项项目:主要资助省属高校在职青年科技人员和教师自由探索开展的基础研究和 应用基础研究项目,分为人文社科和自然科学两类。
2.重点项目:主要资助以省教育厅建设的相关科研平台为依托,与平台研究方向一致的研究项目。分为哲社重点研究基地项目、重点实验室项目、智库内涵建设项目、高校工程研究中心项目、重点产业链协同创新项目等五类。(注:重点项目类型变化比较大,所有的重点项目支持类型均指的是省教育厅发文批建的平台,基地、智库、实验室和工程中心等。陕西省重点实验室(科技厅批建的)本年度不再设立项目支持。)
3.服务地方专项项目:主要资助与我省经济建设和社会发展的中心任务相关度高,与我省企业合作开发、已完成实验室试验研究,经培育后可在陕西转化实施的项目,及服务教育改革发展和管理的研究项目。包括产业化培育项目、政企联合资助项目(分企业专项和医药卫生专项)、教育管理专项三类。其中,产业化培育项目不设申报指南,自由申报;政企联合资助项目面向所有陕西高校,由申报人根据发布的申报指南申报;教育管理专项由省教育厅机关各(部)处室根据职能业务发展和教育改革发展需求,遴选确定。
4.青年创新团队项目:主要资助以已经通过验收或正在建设期内的陕西高校青年创新团队为依托,与团队研究方向一致的研究项目。
5.基础研究院项目:委托陕西基础科学(数学、物理学)研究院和陕西基础科学(化学、生物学)研究院组织申报和评审工作。(另行通知)
(二)申报数量和方式
1.一般专项项目。该类项目要求项目申报人年龄不超过35 岁(年龄申报限制从 2025 年 8 月 1 日为节点计算);项目实行限额申报。本年度一般专项项目设立申报指南(附件1),重点支持聚焦指南中所述重点研究领域和方向开展科学研究的项目。有省部级及以上在研项目的申请人不得申报一般专项项目。人文社科专项项目经费不超过 1 万元/项,自然科学专项项目经费不超过 2 万元/项。项目研究周期不超过 2 年。
2.重点项目。主要资助以省教育厅建设的相关科研平台为依托,与平台研究方向一致的研究项目。该类项目要求项目申报人年龄不超过 45 岁(年龄申报限制从 2025 年 8 月 1日为节点计算);由所在科研平台根据发展规划组织申报,由所在科研平台根据发展规划组织申报,每个科研平台最多可申报 2 项,并列出推荐顺序,原则上项目负责人应该为依托申报的科研平台成员。重点项目由各平台自行组织专家评审,并将评审过程做简要说明报科技处备案,评审结果以纸质形式报科技处,科技处根据各平台所报情况,推荐至教育厅。该类别账号待平台将评审结果报科技处备案后,统一发放至平台负责人。项目研究周期不超过 3 年。
(1)哲社重点研究基地项目:支持已获批立项的陕西省高校哲学社会科学重点研究基地围绕主要研究方向申报项目。截止 7 月底,结题率低于 70%的高校暂停本年度申报该类项目资格。该类项目经费不超过 2 万元/项。
(2)智库内涵建设项目:支持已获批立项的陕西高校新型智库围绕主要研究方向申报项目,该类项目经费不超过3 万元/项。
(3)重点实验室项目:支持已获批立项的陕西高校重点实验室围绕主要研究方向申报项目。该类项目经费不超过4 万元/项。
(4)高校工程研究中心项目:支持已获批立项的陕西高校工程研究中心围绕主要研究方向申报项目。该类项目经费不超过 4 万元/项。
(5)重点产业链协同创新项目:支持重点产业链联盟成员高校围绕主要研究方向申报项目,该类项目由重点产业链联盟牵头高校负责组织推荐,项目负责人须为联盟成员高校的科研人员,每个联盟限报 10 项,鼓励高校联合重点产业链联盟中相关企业共同申报。项目管理需要设置技术经理人,不超过 2 人。该类项目经费不超过 4 万元/项。
3.服务地方专项项目。
(1)产业化培育项目。该类项目重点资助与我省经济建设和社会发展的中心任务相关度高,与我省企业合作开发、已完成实验室试验研究,经培育后可在陕西转化实施的项目。项目申报要求必须有和企业实质性合作合同,且项目申报人原则上年龄不超过 45 岁。项目管理需要设置技术经理人,每个项目不超过 2 人。截止 7 月底,结题率低于 70%的高校暂停本年度申报该类项目资格。其他高校综合考量学校实际情况,由个人申请,校内审定后择优推荐。该类项目经费不超过 10 万元/项。项目研究周期不超过 3 年。
(2)政企联合资助项目。该类项目要求项目申报人年龄原则上不超过 55 岁;高校按照企业发布的申报指南(见附件 2、附件 3),对接企业需求,实施揭榜挂帅。其中,企业专项项目经费不超过 10 万元/项,项目研究周期不超过3 年。本年度增设医药卫生专项,项目经费 10-20 万元/项,该类项目面向所有高校及附属医院,附属医院通过高校统一推荐申报,优先支持院校对所申报项目有相关临床工作经验、资金、政策、人员和场地等条件支持的项目,项目研究周期
不超过 2 年。
(3)教育管理专项项目。该类项目由委厅机关各处室根据业务需求,遴选确定项目研究内容、成果形式和项目承担人。该类项目经费不超过 5 万元/项。
4.青年创新团队项目。该类项目要求项目申报人年龄不超过 45 岁(年龄申报限制从 2025 年 8 月 1 日为节点计算),原则上项目负责人应该为该团队成员,每个团队限报 1 项。第二批验收结果为延期验收的团队暂停本年度申报该类项目资格。前两批验收结果为优秀的团队,哲学社科类团队项目经费不超过 6 万元/项,自然科学类团队项目经费不超过10 万元/项;前两批验收结果为通过和正在建设期内的团队,哲学社科类团队项目经费不超过 5 万元/项,自然科学类团队项目经费不超过 8 万元/项。每个团队限报 1 项,由所在团队组织申报,青年创新团队项目由各团队自行组织专家评审,并将评审过程做简要说明报科技处备案,评审结果以纸质形式报科技处,科技处根据各平台所报情况,推荐至教育厅。省教育厅审定后确定立项计划。项目研究周期不超过 3年。
三、申报条件和要求
(一)申请项目须符合有关保密规定和学术道德规范要求。
(二)申报项目原则上应受过学校科研基金的资助,具有较好的研究基础,研究思路清楚,人员组成合理,研究方法科学,未来产出可期。
(三)承担省教育厅科研计划项目的项目组前三人(尚未结题)和曾经撤项(或终止)项目的负责人不得申请 2025年度省教育厅科研计划项目。
(四)本年度最多只能作为项目负责人申报 1 项,项目组成员参与项目数最多不超过 3 项。
(五)禁止同一项目申报多个不同类别项目,或多头申报其他部门设立的项目。
(六)各单位要认真组织项目申报工作,做好本单位申请项目的初审、查新和筛选工作。要坚持原始创新性、先进性和科学性,避免重复研究和低水平研究,避免出现意识形态问题。严格控制数量,提高质量,择优推荐。
(七)违反相关要求,申报信息弄虚作假者,一经查实,取消立项资格。
四、申报时间及材料报送要求
(一)2025 年度省教育厅科学研究计划项目申报使用“陕西教育科研综合管理系统”(登录地址:http://kygl.sneducloud.com/),所有申报项目均实行网上在线申报。
(二)项目申报时间自 2025 年 8 月 1 日起截至 2025 年8 月 18 日(星期三)24:00,届时网络自动关闭,请严格按照时间节点完成在线申报,逾期不予受理。
注意:申请专项科研计划项目的老师除按时在系统内提交申请书外,还应在 2025 年 8 月 17 日前,将可行性报告电子版(邮件名称“人名+院系+教育厅一般专项” ,附件为可行性报告,涉及申请人信息全部用**代替,有意透漏申报人信息的材料将作废)发送至邮箱:kycxgzb@163.com。申请除一般专项之外的项目的各个平台,于 8 月 25 日18:00 前把加盖平台负责人签字和公章的推荐名单报送至科研科。
(三)重点产业链协同创新项目须在重点产业链联盟牵头高校、项目负责人所在高校同时公示,申报材料由项目负责人所在高校统一审核报送。
(四)纸质申报材料。项目申报材料一式 2 份,须由系统生成(带“正式申报材料”水印);纸质版材料于 8 月 26日 18:00 前报送至科研科 5311。
(五)所有申报材料由学校统一组织报送,省教育厅不受理教师个人报送的项目申请。

(二)其他注意事项
1.项目经费预算中不能填写鉴定费,不能填写版面费。
2.专项项目经费预算中劳务费不能超过 800 元。
3.认真撰写技术指标,研究内容,且不能超过每项填写内容字数限制。
4.教育厅申报系统账号由学校科技处发放,如需账号请与科研科联系。
5.一般专项不再填写经费预算。6.所有类别项目,申报时均无须提供查新报告。
其他未尽事宜,请与科研科联系。
联系人:董夏 33350590
邮箱:kycxgzb@163.com
附件 1:一般专项项目申报指南
附件 2:2025 年度政企联合资助项目(企业专项)申报指南
附件 3:2025 年度政企联合资助项目(医药卫生专项)申报指南
附件 4:陕西省教育厅专项科研计划项目申请书——人文社科类
附件 5:陕西省教育厅专项科研计划项目申请书——自然科学类
附件 6:陕西省教育厅科技服务地方专项(产业化培育项目)可行性研究报告编写提纲
附件 7:陕西省教育厅科技服务地方专项(教育管理专项项目)可行性研究报告编写提纲
附件 8:陕西省教育厅科技服务地方专项(政企联合资助项目)可行性研究报告编写提纲
附件 9:陕西省教育厅人文社科研究计划项目可行性研究报告编写提纲
附件 10:陕西省教育厅自然科学研究项目可行性研究报告编写提纲
附件 11:陕西省教育厅协同创新项目可行性研究报告编写提纲
附件 12:陕西省教育厅重点项目可行性论证报告编写提纲
附件 13:陕西省青年创新团队项目可行性论证报告编写提纲